一字涨停近17亿元封单!这家上市公司拟大手笔收购算力资产,搭上DeepSeek风口
2月27日,宣布筹划重大资产重组的群兴玩具(002575.SZ)开盘一字涨停,封单金额近17亿元。
现金收购算力资产
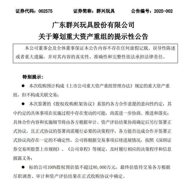
2月26日晚间,群兴玩具发布公告称,公司于2月25日与杭州天宽科技有限公司(简称“天宽科技”)股东浙江松萌信息技术有限责任公司等签署了《股权收购框架协议》,拟以现金方式收购上述股东合计持有的天宽科技不低于51%的股权。本次交易完成后,天宽科技将成为上市公司的控股子公司。
公告显示,天宽科技成立于2007年3月,注册资本6264.51万元,法定代表人为卢晓飞,注册地址为浙江杭州西湖区,其主营业务包括人工智能计算中心的建设和运营、为行业客户提供数字化转型服务解决方案、为客户提供端云一体的数字化、智能化产品等三个方面。
2024年度,天宽科技营业收入在计算中心建设和运营领域、数字化服务领域及数智安全领域中占比约为58%、27%和15%。
据披露,天宽科技2023年、2024年营业收入分别为4.6亿元、5.8亿元,净利润分别为3309万元、4030万元。其100%股权预估值不超过8亿元,最终估值待交易各方根据尽职调查、审计和资产评估结果在正式收购协议中确定。
值得注意的是,被收购方承诺以2025年、2026年、2027年为业绩承诺期,承诺利润及业绩补偿及业绩奖励事项在本协议签署后经双方进一步沟通协商后再行具体确定。
对于此次收购,群兴玩具表示,公司于2024年涉足智能算力业务领域,该业务与标的公司主营业务具有一定的协同性。同时算力领域处于行业发展初期,行业发展不确定性较大,而且目前算力相关行业处于高速发展阶段,行业竞争未来将会更加激烈。

踏上DeepSeek风口
天宽科技官网显示,该公司被工信部认定为专精特新“小巨人”企业,可为客户提供AI算力、数智安全、数字化服务等一系列产品及解决方案。
值得一提的是,天宽科技近期披露了适配DeepSeek的进展。
展开全文
2月19日,天宽科技宣布,推出新产品“天宽国产DeepSeek推理一体机”。该一体机由天宽自主研发,是基于昇腾AI技术的全栈国产化AI推理解决方案,专为国产大模型的高效部署与落地而生。
据天宽科技介绍,“天宽国产DeepSeek推理一体机”具有六大核心优势,产品集成“开箱即用”的场景化服务模块。
2月8日,天宽科技披露已完成DeepSeek-V3系列模型在昇腾平台的全栈软硬件适配并落地杭州人工智能计算中心提供对外服务,包括DeepSeek-V3、DeepSeek-R1、DeepSeek-R1-Zero,以及覆盖多个需求场景的蒸馏版本DeepSeekR1-Distill(1.5B、7B、8B、14B、32B、70B、671B)。近期,DeepSeek-R1与DeepSeek-V3的API服务已同步上线。
天宽科技还透露,3月中旬,天宽将完成昇腾版本DeepSeek系列模型优化和升级,全面推出下一代新版本,预计整体性能较昇腾开箱版本至少提升30%以上。

(声明:文章内容仅供参考,不构成投资建议。投资者据此操作,风险自担。)









评论